21点游戏
21点游戏
|
联系我们
|
小
中
大
21点游戏
21点游戏概况
院外门诊
21点游戏简介
医院荣誉
医院架构
院 领 导 分 工
21点游戏文化
21点游戏大事记
21点游戏动态
21点游戏新闻
21点游戏公告
信息公开
服务规范
执业信息
价格公示
价格查询
人事管理
依申请公开
环保公示
网络安全宣传周
就医导航
预约诊疗
专家简介一览表
就诊流程
诊室分布
服务指南
服务流程
来院交通
便民措施
体检指南
出入院须知
医院平面图
分级诊疗
学科介绍
手术科室
非手术科室
特色医疗
医技科室
研究所
西安市重点实验室
仪器设备
专家名医
手术科室
非手术科室
医技科室
特色医疗
研究所
医学教研
学术交流
学术讲座
学术成果
优秀论文
医学图书期刊
科研通知通告
GCP中心
机构办公室
伦理委员会
护理园地
护士风采
特色护理
进修培训
科研展示
健康讲堂
戒烟门诊
健康科普
健康讲座
党群建设
党建动态
纪检监察
职工之家
行风建设
互动平台
院领导接待日
院长信箱
举报投诉
有问必答
联系我们
帮助信息
医护培训
资料下载
继续医学教育
就医导航
停诊公告:
张懿9月4日起停诊
预约诊疗
专家简介一览表
就诊流程
诊室分布
服务指南
服务流程
来院交通
便民措施
体检指南
出入院须知
医院平面图
分级诊疗
·21点游戏攻略站 2024年度部门决算
·21点游戏攻略站 关于开展医疗就诊卡余额清退的通知
·21点游戏攻略站 医院核心服务器维保采购项目成交结果公告
·21点游戏攻略站 数据库及Linux操作系统维保采购项目成交结果公告
·21点游戏攻略站 医保钱包对接改造及医保药品追溯信息采集追加改造采购项目成交结果公告
·21点游戏攻略站 医保钱包对接改造及医保药品追溯信息采集追加改造限额以下采购项目单一来源采购征求意见公示
·21点游戏攻略站 数据库及Linux操作系统维保磋商邀请函
您当前位置:
21点游戏
>
就医导航
>
体检指南
体检指南
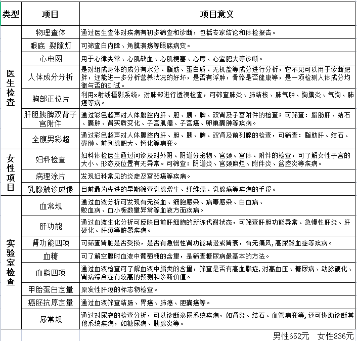
体检套餐C
关于我们
┊
网站地图
┊
版权声明
西安市第五医院
西安市第八医院
西安市第九医院
西安市中心医院
西安市精神卫生中心
西安市儿童医院
西安市中医医院
西安市红会医院
西安市胸科医院
西安市疾病预防控制中心
西安市卫生学校
西安市血液中心
西安市急救中心
西安市妇幼保健院
西安市卫生和计划生育委员会
西安市第四医院
西安市第三医院
21点游戏攻略站
中华人民共和国国家卫生和计划生育委员会
陕西省卫生和计划生育委员会